ABOUT US
About Kingdom East School District
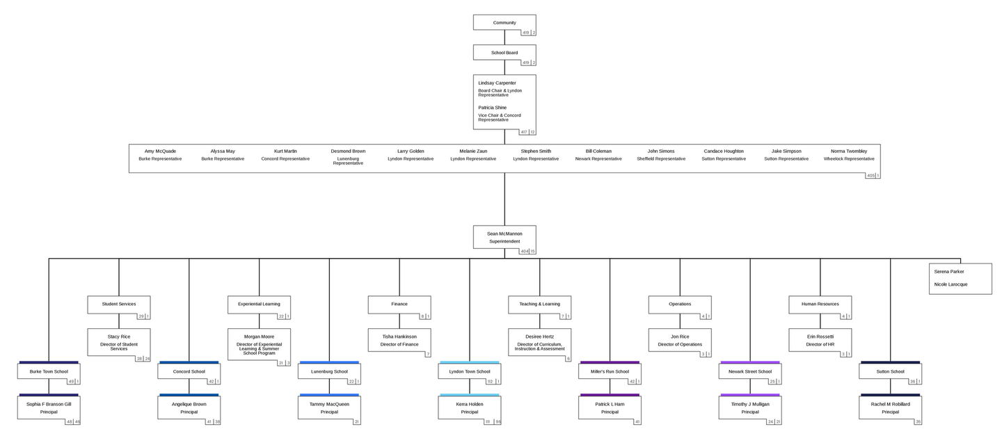
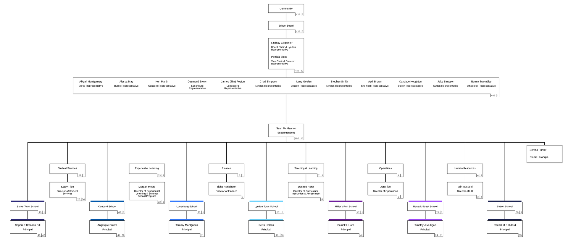
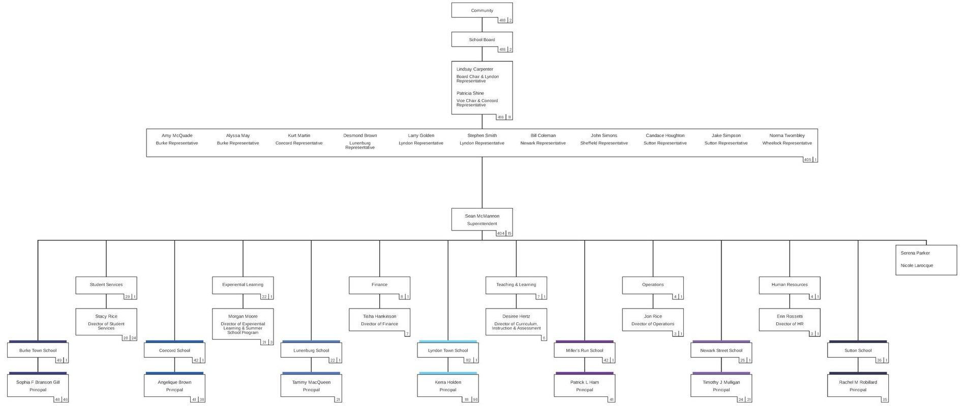
Kingdom East School District operates seven vibrant in-person PreK through 8th grade schools, serving the communities of Burke, Concord, Lunenburg, Lyndon, Newark, Sheffield, Sutton and Wheelock.
While transitioning from the COVID pandemic to normalized schooling, the Kingdom East School District continues to focus on providing rigorous educational and co-curricular opportunities, while embracing high-quality teaching and learning.
The Kingdom East School District is committed to robust academics, character development and social/emotional health, strong community connections and effective and efficient resource management. We have a Strategic Plan with four distinct areas and actively strive to improve the education of all children.
In addition to the normal core content areas, our students participate in a wide variety of community projects, personalized learning, athletics, world languages, technology and afterschool programming.
In our schools, our governance structure communicates our work in a transparent manner, focusing on high quality academic experiences that deliver cost effective schools for our community. We hold Board meetings on the second Tuesday of the month, and Board committee meetings throughout the year. Please, join us. Check out our website, all meetings are open to the public!
A complete annual report with detailed information about our schools is available
here. To see what our schools are up to on a daily basis, please visit our Facebook and other social media pages.
We also welcome anyone in the Northeast Kingdom, Vermont or elsewhere to visit and learn all about our thriving school communities. Come, take a look, visit, ask questions. We look forward to getting to know you. If you need information and do not see it, please let us know!
Our Mission
In partnership with the community, staff, and students, the Kingdom East School District is committed to providing a collaborative and equitable environment of educational excellence through rigorous learning experiences that develop individual and diverse talents and abilities of all our students to prepare them for successful lives as contributing, responsible citizens.
OUR SCHOOLS
Kingdom East School District Organizational Chart






























