SCHOOL BOARD
Please note that the Kingdom East Personnel and Negotiations Committee will now be holding their regularly scheduled meetings on the 2nd Tuesday of each month.
School Board Committees
Kingdom East School District School Board Terms
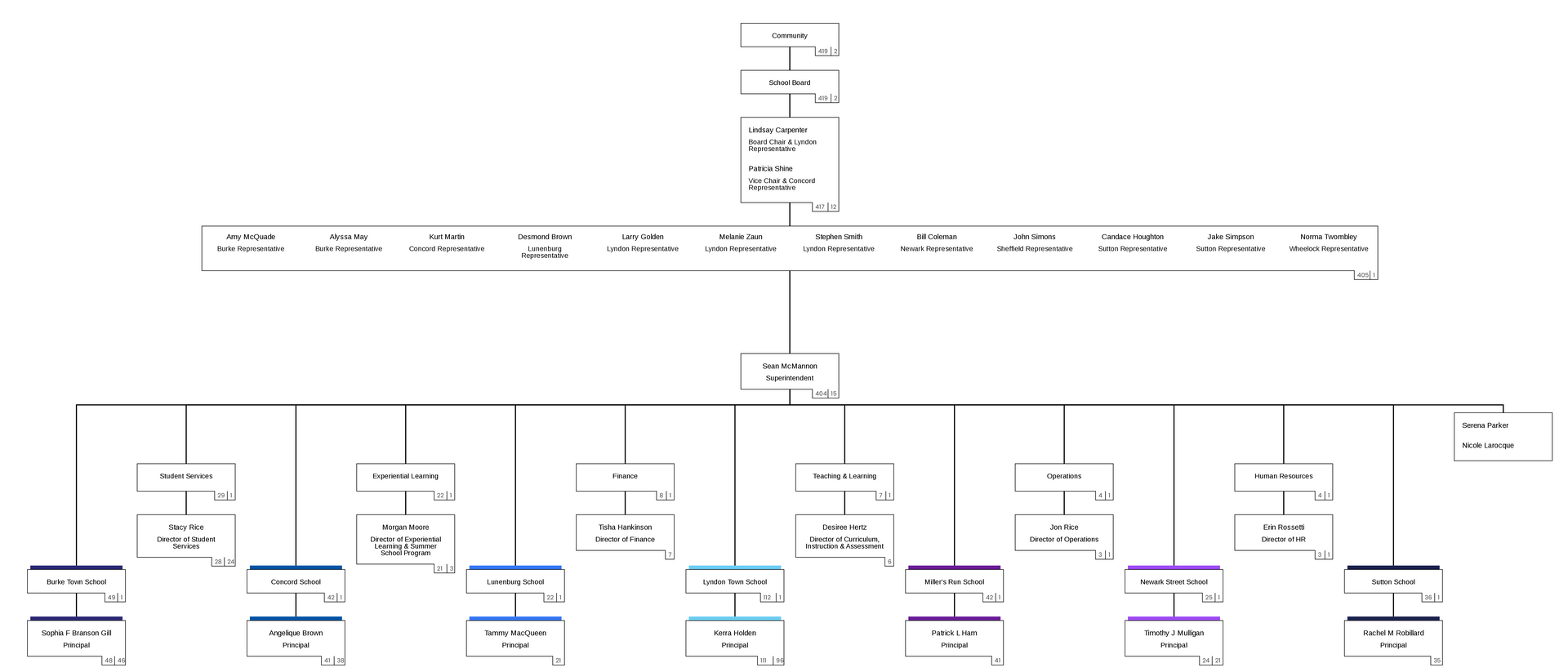
Kingdom East School District Organizational Chart

School Board News & Updates
School Board Communications Procedures
The Kingdom East School District Board appreciates and encourages community engagement as a vital and critical contribution to guiding our work. The Board fosters community engagement during our monthly board meetings with public comment opportunities and in-person and Zoom meeting access. Community outreach includes surveys, public forums, community mailers, newspaper announcements, and social media messaging when dealing with more significant issues. We always strive to respect the diverse views of our local community.
BOARD RESPONSIBILITIES
As elected officials, the KESD Board is responsible for the overall governance of our school district, including developing a strategic mission and vision, establishing policies that meet the Vermont State Board of Education minimum standards, negotiating employee contracts, and hiring and holding our superintendent accountable for implementing a strategy and work plan to achieve the district’s educational goals. The Kingdom East School District Board is accountable to many stakeholders including students, staff, voters, and the overall community.
The fifteen-member Board, with representation from our eight member towns, works in unison through a democratic process for decision making; no one board member has the authority to act on behalf of the Board. The Board does not oversee KESD employees, except for the superintendent, or have the authority to make day-to-day operational decisions. The Board strives to ensure our schools are well run, but the Board does not run our schools.
DISTRICT COMPLAINT PROCESS
The district follows a chain-of-command process when addressing complaints in an effort to foster a healthy organizational culture. This process requires complainants to first discuss issues with the staff in the best position to deal with issues, which is often our teachers. If a resolution cannot be achieved, the next step may be to speak with an employee’s supervisor; in the case of a teacher, that would be the school principal. Finally, if further discussion needs to occur, the superintendent is available to discuss issues and speak with parents, staff, and community members.
The Board’s role in the complaint process is the last in the attempts to resolve the complaint and often in a quasi-judicial role, which can be a bit more formal, where the Board receives information from all stakeholders (parents, staff, community members) and determines if the KESD staff followed the district’s policies and procedures. The Board’s role is to act as a non-partisan participant in the complaint process after all other opportunities to resolve the issue have been exhausted.
BOARD MEETING PUBLIC COMMENT
For community members who attend board meetings to voice a complaint, the Board will likely listen during the public comment period and may request additional information from the superintendent. The chair shall rule out of order any presentation to the Board which breaches the privacy or rights of students, parents or school employees, or which does not comply with Board policy on complaints.
After listening, the Board will likely not act upon or comment in-depth about the issues brought before the Board but will request the community member to follow the chain-of-command process and, if necessary, file a formal complaint to bring the issue(s) before the Board at a future meeting after all steps in the chain-of-command process have been exhausted, allowing time for documentation to be organized and all parties related to an issue to have a voice and be heard.
Example Complaint Process:

To follow are links to important documentation to provide additional information:
- Vermont Agency of Education, Roles & Responsibilities in Vermont School Systems
- KESD Public Participation at Board Meetings Policy
- KESD Public Complaint About Personnel Policy
- KESD Grievance Process Documentation
- Teacher Negotiated Agreement: pages 6-9
- ESP Negotiated Agreement: pages 7-10
Thank you to the community for your trust and confidence in us as elected officials to serve on the Kingdom East School District Board. We look forward to continuing to foster respectful and thoughtful conversations while always striving to meet the needs of our students, staff, taxpayers, and community.












